TEL:020-36602981
020-36602982
020-36602983
Hotline:400-007-0082
15899955115
Website:www.mi-si.net
Address:Menkoutian Eighth Industral Park,Longhu,ShijingTown,Baiyun District,Guangzhou City,Guangdong,P.R.China
E-mail:gzyunqiang@gzyqelec.com
MSN: yunqiang789@hotmail.com
Skype:yunqiang456
OEM/ODM BUSINESS AROUND THE GLOBE
►Introduction of our factory: The biggest artificial lake——the Baiyun Lake in Shijing Town of Baiyun District has the beautiful scene, fresh air and broad visualfield while our company——Guangzhou Yunqiang Electronics Co., Ltd.is located rather close to Baiyun Lake's north( 5 minutes by car), from our company to the new Baiyun International Airport it is 22.2 kms away (approx 30 minutes away by car)and 14.3 kms to Guangzhou Railway Station (approx 25 minutes away by car).
In one of the flourishing industrial parks of Longhu Village of Shijing Town, our company owns a 6000 sq mters of working and living area, more than 100 well-trained workers, 3 production lines, and advanced production equipments.By the end of the year 2012, we have got the continual certification of CCC, FCC, CE, RoHS,and ISO9001.
Deeply we believe that reliable quality and favorable prices will enable us grow stronger, which will benifit all audio fans all over the world.
Any of your samples, technical parameters or drawings are welcomed to sending to our International Business Department so that the mutual-benefit international cooperation becomes true.
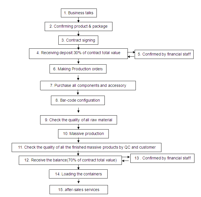
►The general procedure of OEM/ODM business is as follows:
1. Both sides confirm the practicability of massive production of the tarted product(s);
2. The buyer visits and evaluates the manufacturer's factory;
3. Both sides confirm all the contract details;
4. The buyer pays 30% of the contract total as deposit ( with additional possible fees for making sample(s));
5. Loading the containers in manufacturer's warehouse on the receival of the balance 70% of contract total;
6. After-sales services go on.

Tel:8620-62637840、62118571、62118572 Fax:8620-6211 8573
Add: Menkoutian Eighth Industral Park, Longhu, Shijing Town, Baiyun District, Guangzhou City, Guangdong,P.R. China
All rights reservd © GUANGZHOU YUNQIANG ELECTRONICS CO.,LTD.